咨询时间:08:00 - 24:00

18979108323

您现在的位置: 辽宁高职单招网 >  招生院校 > 辽宁城市建设职业技术学院 > 招生简章  > 辽宁城市建设职业技术学院2019年单独招生招生简章

辽宁城市建设职业技术学院2019年单独招生招生简章

导读:辽宁高职单招网分享辽宁高职单招的相关资讯:辽宁城市建设职业技术学院2019年单独招生招生简章,希望能给大家提供帮助!

  辽宁高职单招网分享辽宁高职单招的相关资讯:辽宁城市建设职业技术学院2019年单独招生招生简章,希望能给大家提供帮助!

  【学院简介】

  辽宁城市建设职业技术学院位于辽宁省省会沈阳市,系经辽宁省政府批准、国家教育部备案的公办全日制“省级科院校。

  现有在校生约5000名,开设道路桥梁工程技术、建筑工程技术等城市建设行业相关的20余个专业。

  学院管理规范,坚持以“立德树人”为办学的根本任务,重视学生专业技术和职业素质的双重培养,为行业及地方经济社会发展培养出大批高素质、高技术技能型人才。近年来,学院毕业生年度就业率始终保持在98%以上,位居全省高职院校前列。

  学生毕业时获得教育部备案的专科毕业证书,同时又可获得多个国家或省级职业技能证书。

  【办学条件】

  学院占地面积18.5万平方米,建筑面积9万平方米。校园规划与建筑设计集使用功能、教育功能和示范功能于一体,校园南部为教学区,布置教学楼、图书馆、实训楼、实验楼;西北部为生活区,布置餐饮中心、学生公寓; 东北部为运动区,布置文体馆、标准塑胶运动场、篮球场、排球场和网球场等。人行中央景观大道连通教学区、生活区和运动区,各区设计相对独立,各有特色,相互辉映。

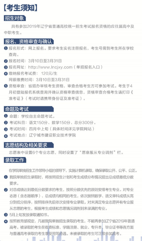
辽宁城市建设职业技术学院2019年单独招生招生简章
辽宁城市建设职业技术学院2019年单独招生招生简章
辽宁城市建设职业技术学院2019年单独招生招生简章
辽宁城市建设职业技术学院2019年单独招生招生简章
辽宁城市建设职业技术学院2019年单独招生招生简章

  文章来源:https://www.zhijiao.cn/gaozhi/news-detail/42448

  以上就是“辽宁城市建设职业技术学院2019年单独招生招生简章”的全部内容,更多关于辽宁高职单招的相关内容,如辽宁高职单招网报考条件、报名时间、考试科目、辽宁高职单招成绩查询、分数线等敬请关注辽宁高职单招网。


相关文章推荐